Advantages of Housing Matters

Housing Matters is a modular software solution integrated to facilitate management of small, medium, and large-scale affordable housing projects at all points of user contact. Housing Matters can be used for developments that are advertised as affordable housing or set up as inclusionary housing, section 8 housing or supportive housing. The solution supports rental and ownership units. Housing Matters connects the mutual affordable housing interests of the Housing Agency, Development Company, and the Public through one, easy to use, technology application. The automation within Housing Matters reduces the lease-up time by up to 75%.

Benefits to Developers

  • Single application that covers the entire process for affordable housing
  • Tracks developments from loan origination to lease-up
  • Can handle rental and home ownership units
  • Can handle online and paper application
  • Automates eligibility determination
  • Integrates with other sources to pull and push information
  • Automates the re-rentals and re-sale process

Benefits to Housing Agencies

  • Allows agencies to monitor compliance across developments from one application
  • Allows real time communication with developers and public
  • Allows detailed audit of information and process
  • Generates multiple reports and analytics

Benefits to Public

  • Access to property management functions once applicant becomes tenant
  • Access to all affordable housing opportunities from a single portal
  • One-click application process
  • Recommendations based on the applicant profile
  • Ability to track status of applications
  • Ability to communicate with developers and agencies
  • Ability to submit required documentation & Schedule interviews

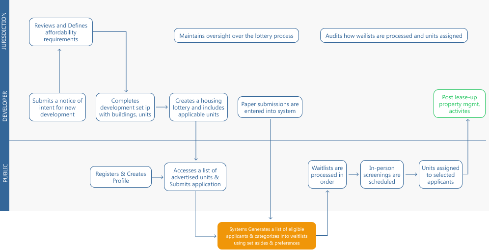
PROCESS COVERED

Housing Matters connects the Housing Agencies, Development Companies and Public through one integrated solution and covers the following steps involved in affordable housing.

;